为贯彻落实共青团中央、教育部、全国学联联合下发的《关于推动高校学生会(研究生会)深化改革的若干意见》,以及《高校学生会组织深化改革评估工作方案》要求,严格学生会组织管理,规范组织成员产生过程,并接受广大师生监督,现将我院截止至2022年11月学生会改革情况公示如下:
<开元(ky)中国官方网站入口网页版信息工程学院学生会改革自评表>

<开元(ky)中国官方网站入口网页版信息工程学院学生会组织架构图>

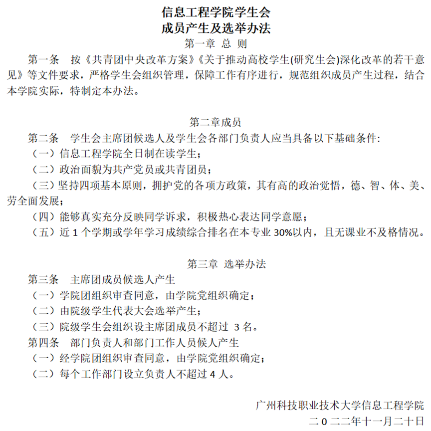
<信息工程学院学生会成员产生及选举办法>

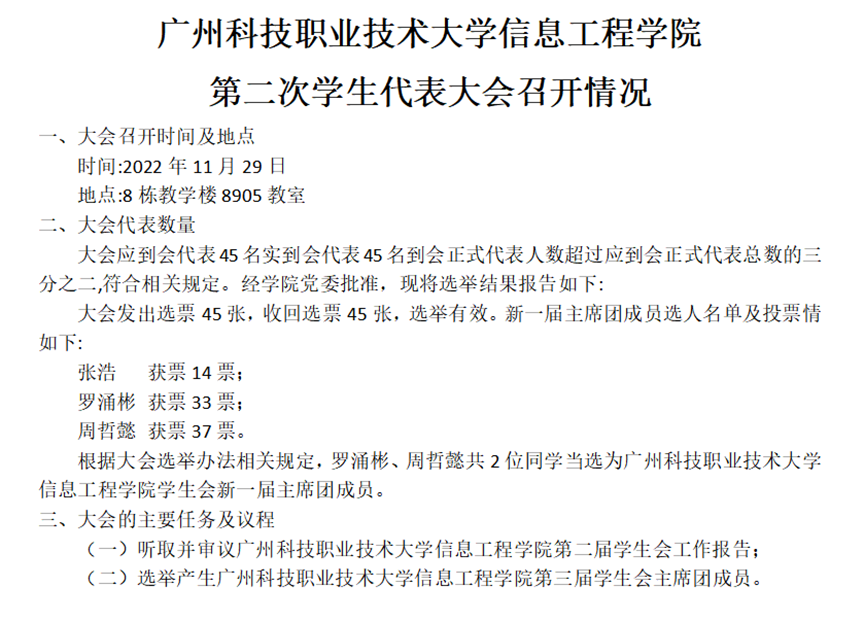
<开元(ky)中国官方网站入口网页版信息工程学院学生会代表大会召开情况>

<开元(ky)中国官方网站入口网页版信息工程学院学生代表大会代表产生办法>

<开元(ky)中国官方网站入口网页版信息工程学院量化改革情况>
一、部门合并改革,将工作协调化,真正做到工作不重复,切实做到工作服务于同学。
二、新增量化考核,以具体评分标准为原则,切实做到组织人员办实事,做好事。
三、加强学生会建设,响应号召、创新改革。在学校党委、学校团委和校级学生会的多方指导下,改革创新,励志做同学们想得起、找的到的组织。新时代学生会组织应该有高度,做青春引航者;有深度,做青春的知心人;有温度,做青春的代言人。


关注微信号
©版权所有:开元(ky)中国官方网站入口网页版
广州校区:广州市广从九路1038号滨海校区:茂名市高地智慧城慧城三街8号
粤ICP备20000181号-1 网站技术支持:品牌运营中心